Crisi di governo, Giuseppe Conte va a dimettersi da Mattarella

Oggi, 20 agosto, sarà il primo giorno ufficiale per la crisi di governo. Il presidente del Consiglio Giuseppe Conte in Senato ha pronunciato il suo discorso alla camera alta – e agli italiani collegati in diretta streaming con il sito di Palazzo Madama, o anche con la sua pagina Facebook – alle ore 15. È stato il momento in cui si è dato fuoco alle polveri.
Successivamente, c’è stata la replica di Matteo Salvini, che ha risposto al presidente del Consiglio. Matteo Renzi ha parlato per primo tra i senatori del Partito Democratico, poi è stata la volta di tutti gli altri interventi. Al termine del dibattito, Giuseppe Conte ha avuto il diritto di replica, confermando la sua intenzione di salire, questa sera, al Quirinale. In questo momento, il presidente del Consiglio sta rassegnando le sue dimissioni al Capo dello Stato: domani le consultazioni inizieranno alle 16.
Adesso sono aperti tutti gli scenari. Il presidente della Repubblica darà il via alle consultazioni e cercherà di capire quali forze politiche saranno a disposizione per un’eventuale nuova esperienza di governo.
Crisi di governo, rivivi il LIVE del 20 agosto
ore 19.00 – Il dibattito parlamentare in Senato si è concluso con l’intervento di replica del presidente del Consiglio Giuseppe Conte. Da questo momento in poi, si apre ufficialmente la crisi con le dimissioni presentate al presidente della Repubblica Sergio Mattarella.
ore 17.26 – Continuano gli interventi in aula. Dopo Matteo Renzi, hanno parlato anche Nicola Morra, Annamaria Bernini, Pietro Grasso, Emma Bonino e Ignazio Larussa. Il dibattito continuerà ancora per un’altra ora circa. Dopodiché si aspetta Giuseppe Conte al Quirinale.
ore 16.01 – Inizia l’intervento di Matteo Salvini
ore 15.55 – Giuseppe Conte ha annunciato, in chiusura del suo intervento, che sarà da Mattarella al termine del dibattito per rassegnare le sue dimissioni
ore 15 – Iniziato il discorso di Giuseppe Conte
ore 14.56 – Giuseppe Conte è arrivato in Senato
ore 14.51 – In arrivo al Senato anche il ministro dell’Economia Giovanni Tria
ore 14.48 – Durissimo attacco del Movimento 5 Stelle a Matteo Salvini dalle colonne del Blog delle Stelle: i pentastellati parlano delle sue ‘capriole’. Il ministro dell’Interno viene definito ‘traditore’ e viene considerato ormai inaffidabile.

ore 14.40 – Sta per arrivare Giuseppe Conte al Senato per tenere il suo intervento che apre ufficialmente la crisi di governo
ore 14.37 – In corso la riunione dei capigruppo che deve stabilire i tempi del dibattito al Senato del 20 agosto. Per le risoluzioni e per la loro presentazione c’è tempo: si possono depositare anche al momento del discorso di Giuseppe Conte in aula
ore 14.34 – Arriva anche Pierluigi Paragone che è rimasto in assoluto silenzio, senza far trapelare alcuna emozione. Può essere lui l’anello di congiunzione tra Lega e M5S per un nuovo accordo. Nel frattempo, in aula, Luigi Di Maio ha già preso posto nei banchi del governo a Palazzo Madama
ore 14.29 – Rissa sfiorata al Senato, all’arrivo dei senatori della Lega, contestati da sostenitori del Movimento 5 Stelle e del presidente del Consiglio Giuseppe Conte (VIDEO)
ore 13.47 – Ressa di giornalisti davanti al Senato. Ci sono lamentele perché l’area è stata transennata (accade in rarissime occasioni). Tra i giornalisti, si confondono anche sostenitori di Conte senza cartelli, rendendo difficile il lavoro dei cronisti che vogliono intervistare i politici che entrano ed escono da Palazzo Madama
ore 13.00 – Anche Denis Verdini “suocero” di Salvini non ha idea di come andrà a finire questa crisi di governo: «È tutto complicato»
ore 12.46 – Nel frattempo, Salvini continua a monitorare la situazione sulla Open Arms da ministro dell’Interno: «La linea della fermezza – ha scritto su Facebook – è l’unico modo per evitare che l’Italia torni ad essere il campo profughi d’Europa, come dimostrato anche in queste ore con la nava Ong spagnola dei finti malati e dei finti minori. E sono convinto che questa sia l’opinione della maggioranza degli italiani. Orgoglioso di quanto fatto finora, a volte contro tutto e contro tutti, per difendere i confini e la sicurezza del mio Paese»
ore 11.58 – Situazione in casa Lega: questa mattina, Matteo Salvini aveva detto che la sua strategia dipenderà molto dal discorso di Giuseppe Conte in Senato. «La Lega – ha affermato – non ha paura del voto, perché ha già pronta una manovra da 50 miliardi che abbatterà le tasse»
ore 11.54 – Davanti a Palazzo Chigi si è radunato un gruppo di sostenitori di Giuseppe Conte: hanno esposto lo striscione ‘L’Italia ti ama’
ore 11.53 – Luigi Di Maio scrive una lettera aperta a Giuseppe Conte: i toni sono da resa. «Voglio ringraziarti per quello che hai fatto: in 14 mesi hai salvato l’Italia»
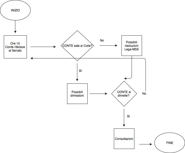
Crisi di governo, il diagramma di flusso del 20 agosto
Parte tutto da lì, il diagramma di flusso della giornata di domani. Una serie di bivi che noi abbiamo provato a riassumere così, ma che saranno comunque sempre imperfetti:

Dopo il suo intervento si capirà se il presidente del Consiglio avrà intenzione o meno di salire al Quirinale dove troverebbe ad attenderlo il presidente della Repubblica Sergio Mattarella. In quel caso, Giuseppe Conte non avrebbe molta scelta: le dimissioni, oppure un ulteriore passaggio in Parlamento, a questo punto per prendersi la mozione di sfiducia che la Lega ha depositato a Palazzo Madama. Questa mozione, infatti, pende ancora sulla testa del presidente del Consiglio come una sorta di spada di Damocle. Possibile, per assurdo, anche che la Lega la ritiri.
Cosa succede il 2o agosto: la giornata della crisi di governo
Tuttavia, c’è un’altra opzione sul tavolo. Anche questa, in verità, molto teorica. Ovvero, che Giuseppe Conte scelga di non salire al Quirinale e di rendere – come aveva anticipato nel suo discorso dell’8 agosto scorso – trasparente la gestione della crisi di governo. Ciò significa che dovrà esserci per forza un passaggio parlamentare, con la presentazione delle risoluzioni e con l’eventuale riunioni della capigruppo per calendarizzare il voto di sfiducia chiesto dalla Lega.
Bisognerà capire, a questo punto, se il voto avverrà prima o dopo il 22 agosto, data in cui – stando al calendario della Camera dei Deputati – è previsto il voto sulla riforma Costituzionale che prevede il taglio di 345 parlamentari e che ha bisogno soltanto di un ultimo passaggio per essere approvata. Giuseppe Conte parlerà oggi e sarà una lunga giornata: non è detto che il diagramma di flusso che vi abbiamo presentato contenga tutte le soluzioni. I colpi di scena sono dietro gli angoli delle strade che separano Palazzo Madama e il Quirinale.
Come si è arrivati a questa crisi di governo | VIDEO SINTESI
Quella del 20 agosto è una delle ultime tappe di una crisi partita già l’8 agosto: Matteo Salvini aveva rotto gli indugi e aveva dichiarato conclusa l’esperienza di governo Lega-M5S. Successivamente, aveva presentato una mozione di sfiducia contro il presidente del Consiglio Giuseppe Conte. Quest’ultima non è stata ancora calendarizzata: la capigruppo in Senato – che ha rinviato il calendario all’aula del 13 agosto – ha previsto per il 20 agosto le comunicazioni del presidente del Consiglio a Palazzo Madama. Oggi, la resa dei conti.
FOTO e VIDEO di Francesco Collina